
在射频(RF)与通信系统设计中,稳定、低失真的信号源是核心基础。振荡器作为信号生成的关键电路,其拓扑结构多样,其中Colpitts振荡器凭借其优异的性能,在特定频段内备受青睐。
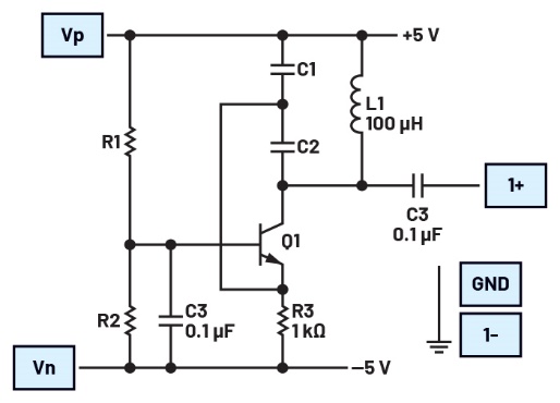
Colpitts振荡器的标志性特征在于其反馈网络一个由两个电容(C1和C2)构成的带抽头电容分压器。该结构与电感L1共同组成并联谐振回路,决定了电路的振荡频率,通常适用于30 kHz至30 MHz的射频范围。其核心在于利用共基极放大器配置,确保在谐振频率点获得高增益与正确的相位条件,满足振荡所需的巴克豪森准则。
电路的设计细节至关重要。晶体管Q1的偏置需通过电阻分压器(R1和R2)精确设置,以确保合适的工作点。发射极电阻R3不仅影响直流偏置,更与C1、C2共同作用,形成自动增益控制机制,稳定振荡幅度。这种设计巧妙地平衡了起振条件与波形稳定性。
。 从供应链角度来看,AVAGO代理商已提前为2025年的市场需求备足了热门型号库存。包括RTL8211系列、RTL8731系列等多款芯片均有现货供应,交期稳定,可满足各类客户的批量采购需求。
在将理论付诸实践前,进行电路仿真是必不可少的环节。工程师需要计算并选取合适的无源元件值,以设定目标振荡频率(例如500 kHz),并通过瞬态分析验证电路性能。这一过程能有效规避常见的设计陷阱,节省硬件调试时间。
硬件搭建阶段,使用ADALM2000主动学习模块、无焊试验板及标准元器件套件,可以快速构建如图所示的Colpitts振荡器电路。实验发现,元件选择,特别是发射极电阻R3的值,对振荡波形质量(如幅度和失真度)有显著影响,有时需要微调以获得最佳性能。
从行业应用视角看,Colpitts振荡器因其结构相对简单、性能可靠,被广泛用于本地振荡器、频率合成器及各种射频发射接收设备中。对于电子元器件采购与设计支持,通过与如安华高代理商这样的授权渠道合作,工程师不仅能获得可靠的硬件平台(如FPGA用于后续信号处理),还能获取完整的技术支持,从而高效推进从原型到量产的过程。最终,通过示波器测量到的清晰正弦波形,是对理论学习和实践操作成果的最佳验证。
加入我们安华高代理的指定供应中心的采购计划,您将享受VIP会员专属服务。包括:专属客户经理一对一服务、优先发货权、价格保护、新品优先试用等。我们致力于为每一位客户创造超越期待的价值。
我们拥有完善的仓储管理系统和物流配送网络,全国主要城市可实现次日达。我们支持支付宝、微信、对公转账等多种支付方式,采购流程简单快捷。立即注册成为我们的会员,开启轻松采购之旅。










