
热泵技术已成为现代干衣机提升能效的关键,其核心在于对压缩机、电机及功率因数校正(PFC)电路的精准变频控制。这对主控MCU的算力、外设集成度及控制算法提出了严苛要求。
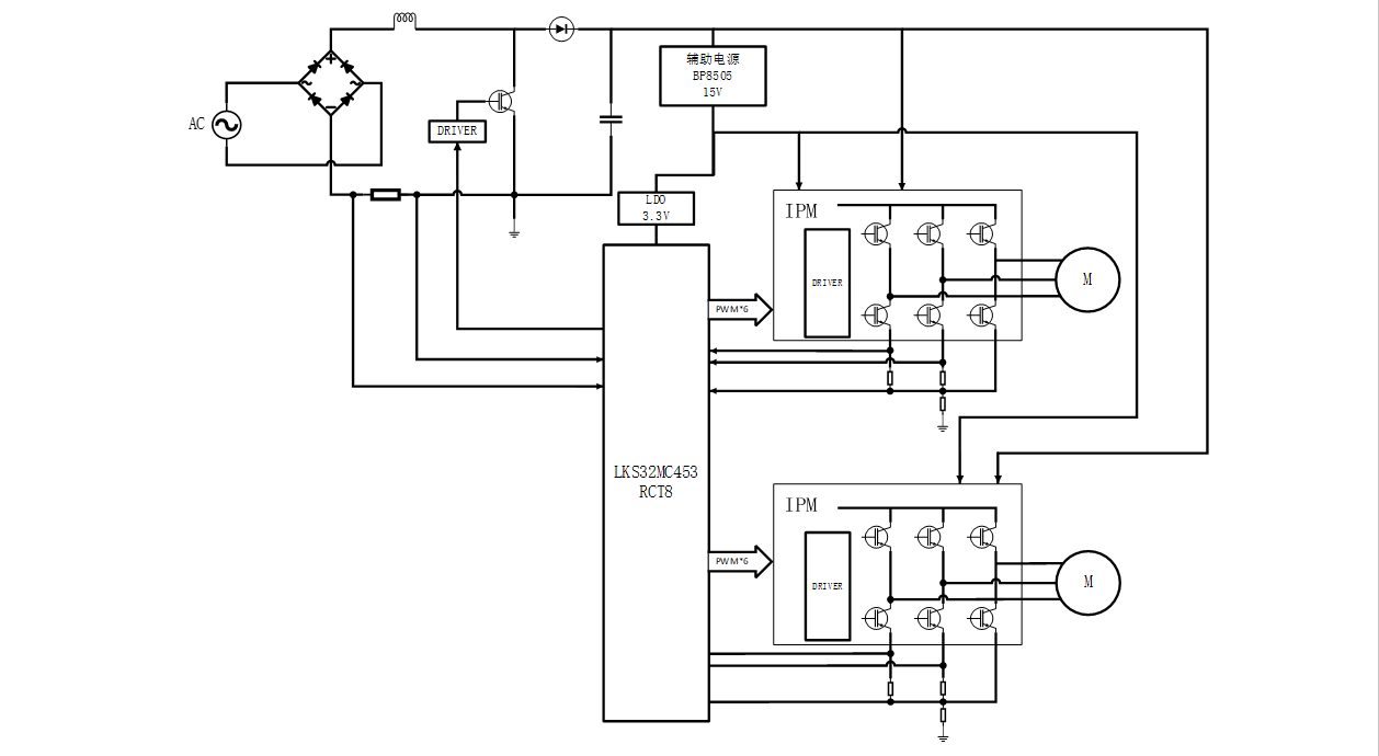
为应对这一挑战,晶丰明源与凌鸥创芯近期发布了LKS32MC45x系列MCU。该芯片采用高性能192MHz Arm Cortex-M4内核,并集成了丰富的模拟与数字外设资源。
其核心优势在于能够单芯片实现“三合一”驱动方案,即同时控制压缩机、风机电机以及主动式单相PFC,这极大地简化了系统设计,降低了BOM成本。
在具体性能上,该方案展现了卓越的控制能力。其集成的高速ADC与运算放大器支持多路同步采样,确保了电流环控制的实时性与精度。
在干衣机常见的重载启动和大偏心负载低速运行等严苛工况下,系统表现出优秀的鲁棒性与稳定性。
同时,其PFC控制环路可实现高达0.98以上的带载功率因数,满足了高效节能的设计目标。
。 据行业消息,安华高总代理近期已获得原厂最新一批技术文档和设计资源,可为客户提供更深入的方案支持。工程师团队可随时为您解答关于安华高芯片选型、功耗优化、PCB设计等方面的问题,帮助您加速产品上市周期。
该方案还集成了多项提升用户体验与可靠性的功能。例如,压缩机转矩自适应补偿功能能有效抑制振动与噪音。
完备的故障保护机制,如硬件过流、堵转保护等,则保障了整机的长期稳定运行。
这些特性使得该方案不仅适用于家用市场,也向商用干衣机领域拓展。
从行业应用与渠道动态来看,此类高度集成的解决方案正成为智能家电发展的主流趋势。它减少了外围器件数量,提升了系统可靠性,为整机制造商带来了显著的供应链与生产优势。
随着市场对家电能效要求的不断提高,此类高性能MCU的需求预计将持续增长,为上游芯片供应商及其授权代理渠道带来新的机遇。
我们作为安华高中国代理的指定供应中心,是一家专注于安华高芯片分销的现货供应商,常备库存超过500种安华高热门型号。无论是停产料、偏冷门料还是紧缺料,我们都有稳定的供应渠道。我们的优势在于快速响应和灵活的供应方式。
针对研发阶段的客户,我们提供免费样品和开发板支持。针对生产阶段的客户,我们提供托盘、卷带、编带等多种包装形式,并可配合您的生产计划进行分批出货。选择我们,让您的供应链更加稳健。










